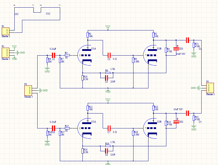
音乐传真前级电路图(2)
2022-03-31 来源:动态图库网

音乐传真a1前级4556耳放
暖声 耐听 英国音乐传真小猪仔6922电子管胆前级缓冲 沉金pcb电路
音乐传真x10d胆缓冲能改成胆前级吗
音乐传真a1电路图看不懂,请高手答疑,谢谢.
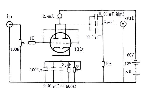
前置音频电路图
音乐传真a1前级放大倍数修改
单管并联 前级实验 ax.
音乐传真a1前级4556耳放
音乐传真120.2兼a1仿制中
无需补品,简单,好声的音乐传真a1前级放大器(送pcb文件)
音乐传真a1啊
4运放a1前级pcb
求一个音乐传真 sp-10的前级电路图
期待已久,真正的音乐传真a1000前级